Samsung CS-14H4Z Bedienungsanleitung
Lies die bedienungsanleitung für Samsung CS-14H4Z (8 Seiten) kostenlos online; sie gehört zur Kategorie Fernsehen. Dieses Handbuch wurde von 25 Personen als hilfreich bewertet und erhielt im Schnitt 4.4 Sterne aus 4 Bewertungen. Hast du eine Frage zu Samsung CS-14H4Z oder möchtest du andere Nutzer dieses Produkts befragen? Stelle eine Frage
Seite 1/8

English - 1
➢
The actual configuration of your TV may be different,
depending on your model.
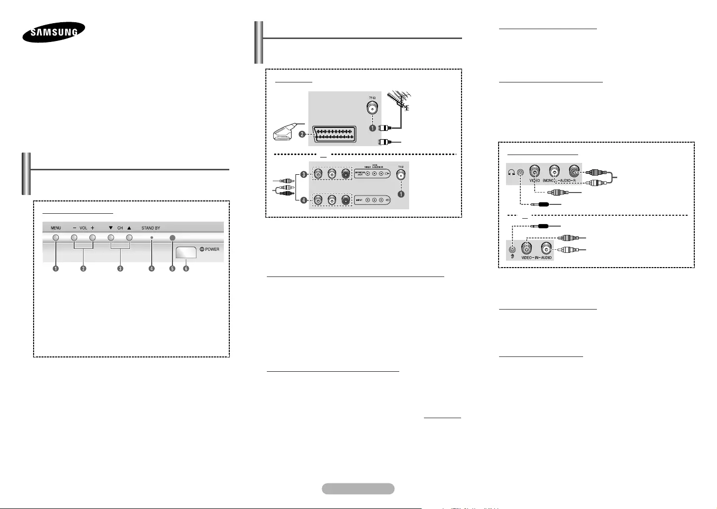
Connection Panel
(depending on the model)
cable television
network
Rear Panel
☛
Whenever you connect an audio or video system to your
television, ensure that all elements are switched off.
Please be sure to match the color coded input terminals
and cable jacks.
Connecting to an Aerial or Cable Television Network
Connect the aerial or network input cable to the Œ (75 Ω
coaxial socket).
To view television channels correctly, a signal must be
received by the set from one of the sources: an outdoor
aerial, cable television network, or satellite network.
If you are using an indoor aerial, you may need to adjust it
when tuning your television until you obtain a picture that is
both sharp and clear.
Connecting to the SCART Input/Output
The SCART´connector is used for equipment, such as a
VCR, DVD, decoder, satellite receiver, video game device, or
video disc player.
continued...
or
☛
Please be sure to match the color coded input terminals
and cable jacks.
Connecting to the RCAInput
The Œ (AUDIO-L/R) and ´ (VIDEO) connectors are used
for equipment, such as a camcorder, video disc player, or
video game device.
Connecting Headphones
The ˇ (headphone) jack is used for watching a television
programme without disturbing the other people in the room.
Prolonged use of headphones at a high volume may damage
your hearing.
➢
When both the front (or side) AV and rear connectors
are connected to external equipment, the front (or
side) AV receives priority.
COLOR TELEVISION
Owner’s Instructions
Before operating, please read this manual thoroughly,
and retain it for future reference.
Register your product at
www.samsung.com/global/register
ŒAudio input
´Video input
´Video input
ŒAudio input
ˇHeadphone jack
ˇHeadphone jack
Front (or Side) Panel
or
or
Connecting to the RCAInput
The RCA¨connectors are used for equipment, such as a
VCR, DVD, decoder, satellite receiver, video game device, or
video disc player. (When using the mono equipment, connect
to the AUDIO-Linput connector.)
Connecting to the RCAOutput
The RCAˇconnectors are used for equipment, such as a
recording VCR or audio system.
➢
The actual configuration of your TV may be different,
depending on your model.
Control Panel
(depending on the model)
◆You can use the ˇbuttons to switch the TV on when it is
in standby mode depending on the model.
◆The ´and ˇbuttons also have the same function as the
œ/√/†/…buttons on the remote control.
◆If the remote control no longer works or you have
misplaced it, you can use the controls on the panel of the
television.
Front (or Side) Panel
ŒOn-screen menu display
´Volume adjustment
ˇChannel selection
¨Standby indicator
ˆRemote control sensor
ØPower on/off
AA68-03121B-02
AA68-03121B-02Eng_asia 8/11/06 12:58 PM Page 1
Produktspezifikationen
| Marke: | Samsung |
| Kategorie: | Fernsehen |
| Modell: | CS-14H4Z |
Brauchst du Hilfe?
Wenn Sie Hilfe mit Samsung CS-14H4Z benötigen, stellen Sie unten eine Frage und andere Benutzer werden Ihnen antworten
Bedienungsanleitung Fernsehen Samsung
16 Oktober 2024
13 Oktober 2024
13 Oktober 2024
12 Oktober 2024
11 Oktober 2024
9 Oktober 2024
8 Oktober 2024
4 Oktober 2024
4 Oktober 2024
3 Oktober 2024
Bedienungsanleitung Fernsehen
Neueste Bedienungsanleitung für -Kategorien-
16 Oktober 2024
16 Oktober 2024
15 Oktober 2024
15 Oktober 2024
15 Oktober 2024
15 Oktober 2024
15 Oktober 2024
15 Oktober 2024
15 Oktober 2024
15 Oktober 2024