HYTE Y60 LCD DIY KIT Bedienungsanleitung
HYTE Computergehäuse Y60 LCD DIY KIT
Lies die bedienungsanleitung für HYTE Y60 LCD DIY KIT (1 Seiten) kostenlos online; sie gehört zur Kategorie Computergehäuse. Dieses Handbuch wurde von 27 Personen als hilfreich bewertet und erhielt im Schnitt 4.8 Sterne aus 14 Bewertungen. Hast du eine Frage zu HYTE Y60 LCD DIY KIT oder möchtest du andere Nutzer dieses Produkts befragen? Stelle eine Frage
Seite 1/1

Y60 LCD DIY KIT
Thank you for purchasing the HYTE Y60 LCD DIY Kit.
Here is a list of the basic connectivity and specs of the
components.
Some DIY knowledge and fabrication will be necessary
to fully install the screen. Check out the product page
on HYTE.com for some tips and tricks as well as a more
detailed installation video.
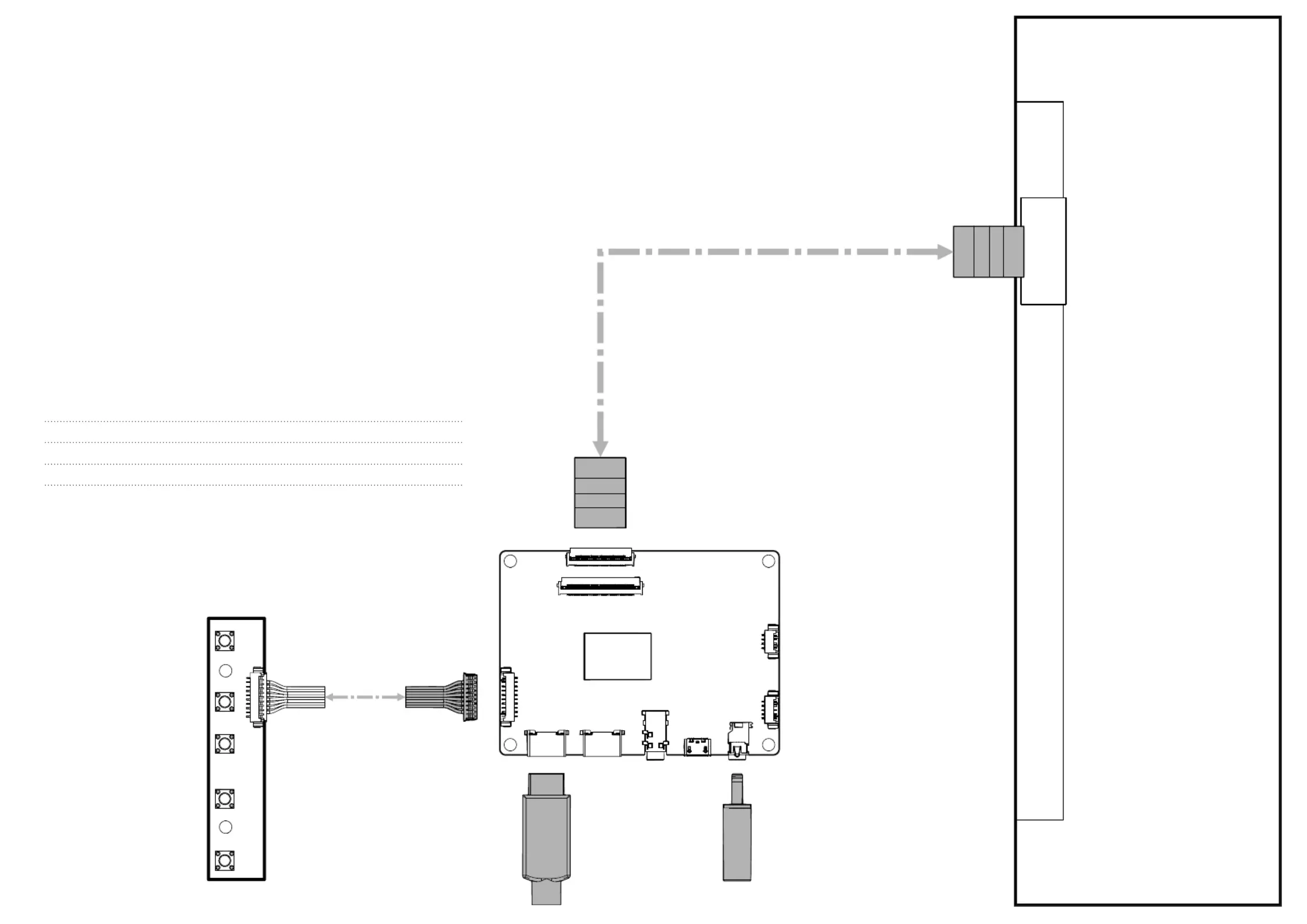
This kit contains all the parts shown in this illustration.
Model
Resolution
Color Gamut
eDP Version
Power Usage
NV126B5M N42 V3.2
1920 x 515
45% NTSC
1.2
2.9W
LCD (Back Side)
12v Power
Connect to Power
Supply Molex
Mini HDMI
Connect to HDMI
Video Source
Control Board Cable
eDP Ribbon Cable
Blue tab facing up
After initial setup,
Control Board is
optional. The LCD
will automatically
power on and off
when power and
signal are detected .
Specifications
Produktspezifikationen
| Marke: | HYTE |
| Kategorie: | Computergehäuse |
| Modell: | Y60 LCD DIY KIT |
| Produktfarbe: | Mehrfarbig |
| Typ: | LCD panel kit |
| Stromverbrauch (max.): | 2.9 W |
| Kompatibler Gehäusetyp: | Midi Tower |
Brauchst du Hilfe?
Wenn Sie Hilfe mit HYTE Y60 LCD DIY KIT benötigen, stellen Sie unten eine Frage und andere Benutzer werden Ihnen antworten
Bedienungsanleitung Computergehäuse HYTE
1 August 2025
30 Juli 2025
4 September 2024
31 August 2024
Bedienungsanleitung Computergehäuse
Neueste Bedienungsanleitung für -Kategorien-
13 Januar 2026
13 Januar 2026
1 Januar 2026
28 Dezember 2025
28 Dezember 2025
28 Dezember 2025
27 Dezember 2025
25 Dezember 2025
24 Dezember 2025
23 Dezember 2025