Texas Instruments LM5069 Bedienungsanleitung
Lies die bedienungsanleitung für Texas Instruments LM5069 (39 Seiten) kostenlos online; sie gehört zur Kategorie Nicht kategorisiert. Dieses Handbuch wurde von 2 Personen als hilfreich bewertet und erhielt im Schnitt 4.2 Sterne aus 2 Bewertungen. Hast du eine Frage zu Texas Instruments LM5069 oder möchtest du andere Nutzer dieses Produkts befragen? Stelle eine Frage
Seite 1/39

OUT
UVLO/EN
VIN
GATE
R
1
OVLO
PGD
SENSE
VDD
TIMER
PWR
LM5069
V
OUT
C
OUT
100kŸ
V
IN
R
PWR
GND
R
SNS
R
2
R
3
C
TIMER
C
IN
Z
1
D
1
Q
1
D
2
1kŸ
C
dv/dt
Only required when
using dv/dt start-up
Q
2
R
4
Copyright © 2016, Texas Instruments Incorporated
Product
Folder
Order
Now
Technical
Documents
Tools &
Software
Support &
Community
AnIMPORTANTNOTICEattheendofthisdatasheetaddressesavailability,warranty,changes,useinsafety-criticalapplications,
intellectualpropertymattersandotherimportantdisclaimers.PRODUCTIONDATA.
LM5069
SNVS452G–SEPTEMBER2006–REVISEDJAUNUARY2020
LM5069PositiveHigh-VoltageHotSwapandIn-RushCurrentController
withPowerLimiting
1
1Features
1
•Wideoperatingrange:9Vto80V
•In-rushcurrentlimitforsafeboardinsertioninto
livepowersources
•Programmablemaximumpowerdissipationinthe
externalpassdevice
•Adjustablecurrentlimit
•Circuitbreakerfunctionforsevereovercurrent
events
•Internalhighsidechargepumpandgatedriverfor
externalN-channelMOSFET
•Adjustableundervoltagelockout(UVLO)and
hysteresis
•Adjustableovervoltagelockout(OVLO)and
hysteresis
•Initialinsertiontimerallowsringingandtransients
tosubsideaftersystemconnection
•Programmablefaulttimeravoidsnuisancetrips
•ActivehighopendrainPOWERGOODoutput
•Availableinlatchedfaultandautomaticrestart
versions
•10-PinVSSOPpackage
2Applications
•Serverbackplanesystems
•Basestationpowerdistributionsystems
•Solidstatecircuitbreaker
•24-Vand48-VIndustrialsystems
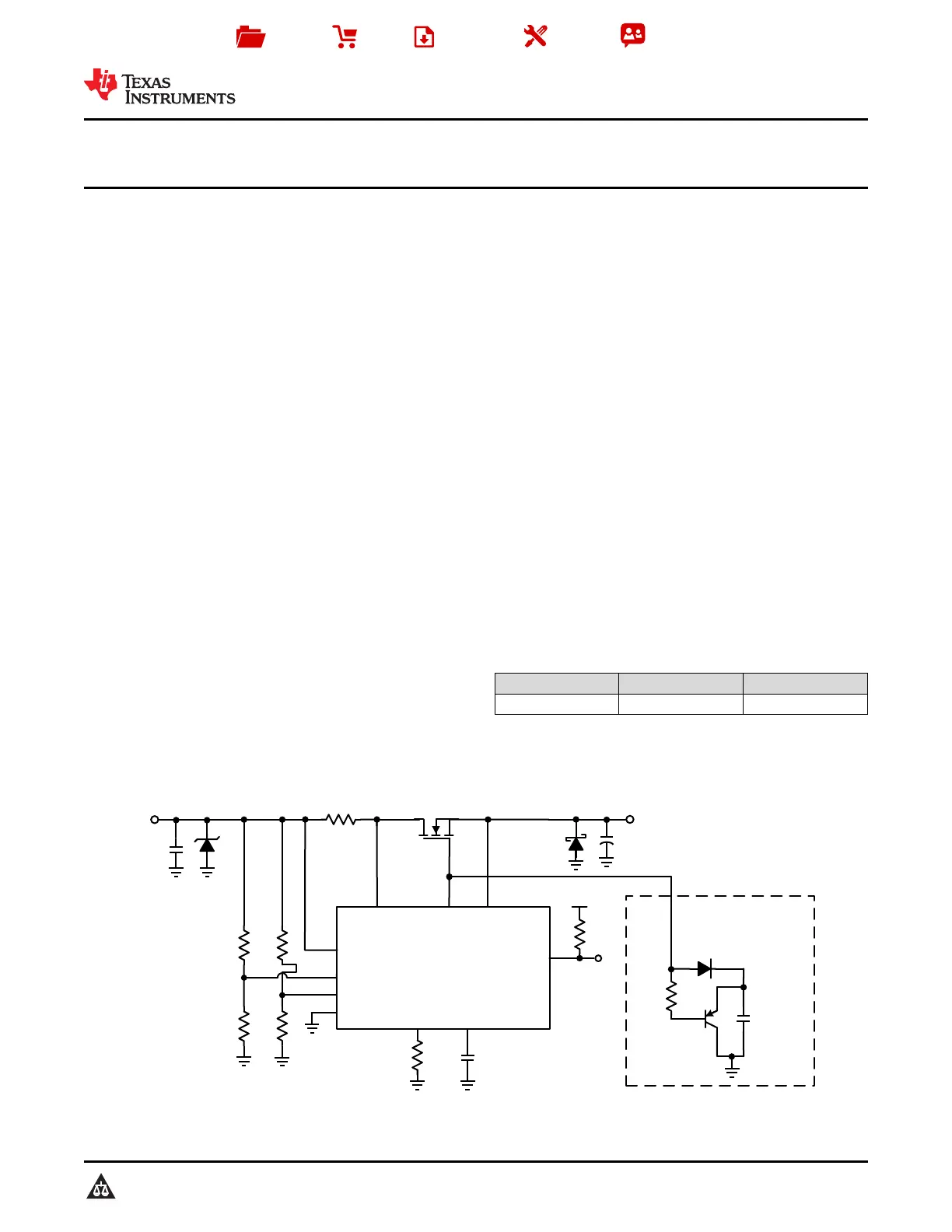
3Description
TheLM5069positivehotswapcontrollerprovides
intelligentcontrolofthepowersupplyconnections
duringinsertionandremovalofcircuitcardsfroma
livesystembackplaneorotherhotpowersources.
TheLM5069providesin-rushcurrentcontroltolimit
systemvoltagedroopandtransients.Thecurrentlimit
andpowerdissipationintheexternalseriespassN-
ChannelMOSFETareprogrammable,ensuring
operationwithintheSafeOperatingArea(SOA).The
POWERGOODoutputindicateswhentheoutput
voltageiswithin1.25Voftheinputvoltage.Theinput
undervoltageandovervoltagelockoutlevelsand
hysteresisareprogrammable,aswellastheinitial
insertiondelaytimeandfaultdetectiontime.The
LM5069-1latchesoffafterafaultdetection,whilethe
LM5069-2automaticallyrestartsatafixeddutycycle.
LM5069isavailableina10-pinVSSOPpackage.
DeviceInformation
(1)
PARTNUMBERPACKAGEBODYSIZE(NOM)
LM5069VSSOP(10)3.00mm×3.00mm
(1)Forallavailablepackages,seetheorderableaddendumat
theendofthedatasheet.
TypicalApplicationDiagram
Produktspezifikationen
| Marke: | Texas Instruments |
| Kategorie: | Nicht kategorisiert |
| Modell: | LM5069 |
Brauchst du Hilfe?
Wenn Sie Hilfe mit Texas Instruments LM5069 benötigen, stellen Sie unten eine Frage und andere Benutzer werden Ihnen antworten
Bedienungsanleitung Nicht kategorisiert Texas Instruments
7 März 2026
7 März 2026
7 März 2026
7 März 2026
7 März 2026
7 März 2026
7 März 2026
7 März 2026
Bedienungsanleitung Nicht kategorisiert
Neueste Bedienungsanleitung für -Kategorien-
7 März 2026
7 März 2026
7 März 2026
7 März 2026
7 März 2026
7 März 2026
7 März 2026
7 März 2026
7 März 2026
7 März 2026