Texas Instruments MMBZ30VCL Bedienungsanleitung
Texas Instruments Nicht kategorisiert MMBZ30VCL
Lies die bedienungsanleitung für Texas Instruments MMBZ30VCL (146 Seiten) kostenlos online; sie gehört zur Kategorie Nicht kategorisiert. Dieses Handbuch wurde von 2 Personen als hilfreich bewertet und erhielt im Schnitt 4.0 Sterne aus 8 Bewertungen. Hast du eine Frage zu Texas Instruments MMBZ30VCL oder möchtest du andere Nutzer dieses Produkts befragen? Stelle eine Frage
Seite 1/146

MMBZ30VCL Dual Channel ESD Protection
1 Features
•Ultra Low I/O capacitance = 4.5pF (typical)
•Low leakage current <25nA
•Unidirectional ESD protection for 2 channels or
Bidirectional for 1 channel
•IEC 61000-4-2 ESD protection:
–±30kV contact discharge
–±30kV air-gap discharge
•Temperature range: –55°C to +150°C
•Leaded packages used for automatic optical
inspection (AOI)
2 Applications
•General Purpose IO Protection
•Industrial control networks:
–DeviceNet
–Smart distribution systems
•Audio
•Telecommunications
3 Description
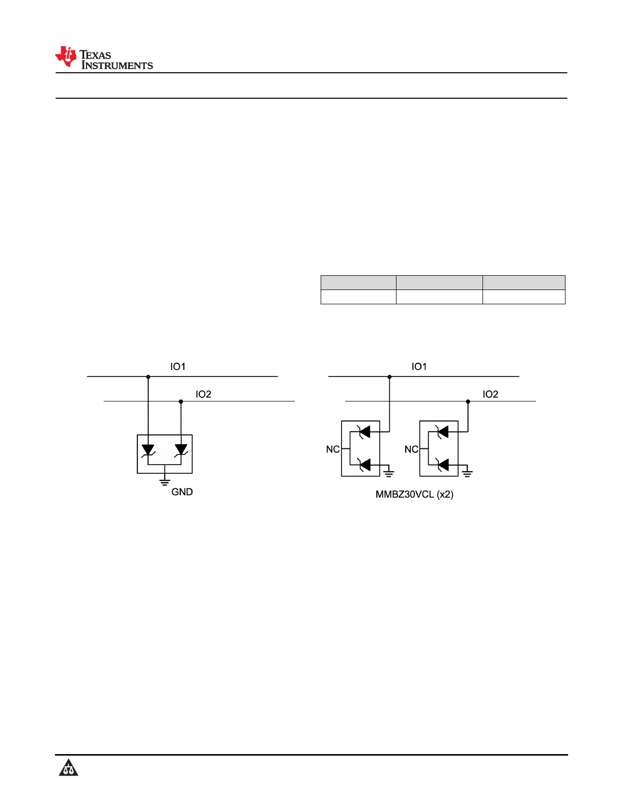
The MMBZ30VCL is a dual channel unidirectional
or single channel bidirectional ESD in a common
cathode configuration. The device's low capacitance
and low leakage features enable use in high speed
applications. The low dynamic resistance allows low
clamping voltage to help protect systems against
transient events.
The MMBZ30VCL is packaged in the SOT-23,
providing two channels of robust transient protection
in one space-efficient form factor.
Package Information
PART NUMBERPACKAGE
(1)
PACKAGE SIZE
(2)
MMBZ30VCLDBZ (SOT-23, 3)2.92mm × 2.37mm
(1)For more information, see Section 8.
(2)The package size (length × width) is a nominal value and
includes pins, where applicable.
Typical Application
MMBZ30VCL
SLVSIA0 – NOVEMBER 2024
An IMPORTANT NOTICE at the end of this data sheet addresses availability, warranty, changes, use in safety-critical applications,
intellectual property matters and other important disclaimers. PRODUCTION DATA.
Produktspezifikationen
| Marke: | Texas Instruments |
| Kategorie: | Nicht kategorisiert |
| Modell: | MMBZ30VCL |
Brauchst du Hilfe?
Wenn Sie Hilfe mit Texas Instruments MMBZ30VCL benötigen, stellen Sie unten eine Frage und andere Benutzer werden Ihnen antworten
Bedienungsanleitung Nicht kategorisiert Texas Instruments
9 März 2026
9 März 2026
9 März 2026
9 März 2026
9 März 2026
9 März 2026
9 März 2026
9 März 2026
9 März 2026
Bedienungsanleitung Nicht kategorisiert
Neueste Bedienungsanleitung für -Kategorien-
9 März 2026
9 März 2026
9 März 2026
9 März 2026
9 März 2026
9 März 2026
9 März 2026
9 März 2026
9 März 2026